110
濟州島一日遊|西南線|追海豚|小羊|山茶花|凱蒂貓|一價全含
HKD 330+
- 不可退改
- 中文
產品亮點
- 濟州島網紅打卡:海豚公路+小羊肖恩牧場+柱狀節理帶+Helloktty貓+涯月邑+泰迪熊+實彈射擊
- 無購物純玩|中文服務|濟州一日遊|家庭親子遊|市區範圍酒店可接|拼車遊/旅行團
- 【精品純玩】無購物|濟州本地旅行社發團,多年駕齡中文司導帶隊,沉浸式打卡,賞油菜花、櫻花、冬季賞雪!
圖文詳情
由於每間酒店安排的接送時間不一致,下單後請聯繫商家確認接送時間及接送地點!
*************************************
濟州市市區酒店,早上上門接
市區外酒店需要乘搭的士前往新羅免稅店
晚上結束落車點:新羅免稅店停車場
*************************************
由於座位有限,安排妥當後將不再接受其他客人,因此因個人原因遲到或未能參加行程,將視為自動放棄,恕不接受以此為由要求取消或退款,敬請理解!














































行程介绍
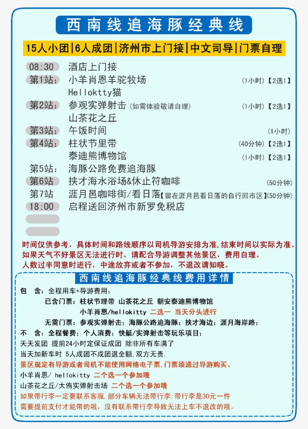
A-精品線|追海豚經典線 | 車輛(車型待確認) | 普通話 | 提供去程接送 | 拼團 | 14位旅客 | 司機及遊覽講解 | 不包括餐膳 | 回程於指定地點解散
於指定地點接載07:50 濟州市 於指定地點接載 濟州市區酒店1位起接, 西南線行程除咗濟州市區以外酒店需到新羅免稅店集合。 落單時標註酒店名稱或地址+WeChat ID,請保持電話同WeChat暢通,聯繫唔到商戶客戶服務支援或者遲到嘅原因概不退換。 注意:6位以上成團,唔成團退全額,行程前一日22:00之前安排早上出發時間,東線牛島默認包車上島!!! 拼車:6-15位精
濟州市區酒店1位起接, 西南線行程除咗濟州市區以外酒店需到新羅免稅店集合。 落單時標註酒店名稱或地址+WeChat ID,請保持電話同WeChat暢通,聯繫唔到商戶客戶服務支援或者遲到嘅原因概不退換。 注意:6位以上成團,唔成團退全額,行程前一日22:00之前安排早上出發時間,東線牛島默認包車上島!!! 拼車:6-15位精景點活動
濟州島 入內參觀 含門票 無需預約
時長:0.3小時
歡迎來到濟州島,開啟今天的愉快行程!景點活動
小羊肖恩羊駝牧場 入內參觀 含門票 無需預約
時長:1小時
第一站 1.小羊肖恩 2.Helloktty貓 (2選一)景點活動
凱蒂貓主題館 入內參觀 含門票 無需預約
時長:1小時
第一站 1.小羊肖恩 2.Helloktty貓 (2選一)交通
乘車 乘車前往山茶花之丘或射擊場
時長:0.3小時
乘車前往山茶花之丘或射擊場景點活動
濟州實彈射擊場 入內參觀 含門票 無需預約
時長:1小時
第2站(2選1):1.山茶花之丘; 2.免費參觀實彈射擊(大郁射擊場),如需體驗自費景點活動
山茶花之丘 入內參觀 含門票 無需預約
時長:1小時
第2站(2選1):1.山茶花之丘; 2.免費參觀實彈射擊(大郁射擊場),如需體驗自費景點活動
櫻花大道 入內參觀 含門票 無需預約
時長:1小時
櫻花季山茶花之丘替換為長田里交通
乘車 乘車前往餐廳
時長:0.5小時
乘車前往餐廳午餐
午餐自費
時長:1小時
第3站:午飯時間交通
乘車 乘車前往柱狀節理帶或朝安泰迪熊博物館
時長:0.1小時
乘車前往柱狀節理帶或朝安泰迪熊博物館景點活動
柱狀節理帶 入內參觀 含門票 無需預約
時長:0.7小時
第4站(2選一):1.柱狀節理帶; 2.泰迪熊博物館景點活動
濟州泰迪熊博物館 入內參觀 含門票 無需預約
時長:0.7小時
第4站(2選一):1.柱狀節理帶; 2.泰迪熊博物館交通
乘車 前往海豚公路追蹤海豚
時長:0.5小時
前往海豚公路追蹤海豚景點活動
濟州島 入內參觀 含門票 無需預約
時長:1小時
第5站:海豚公路免費追海豚交通
乘車 前往挾才海水浴場️
時長:0.5小時
前往挾才海水浴場️景點活動
挾才海水浴場 入內參觀 含門票 無需預約
時長:0.7小時
第6站 - 挾才海水浴場️(40分鐘) 休止符咖啡️ 交通
乘車 乘車前往涯月邑咖啡街️
時長:0.5小時
乘車前往涯月邑咖啡街️景點活動
涯月海岸道路 入內參觀 含門票 無需預約
時長:1小時
涯月邑咖啡街️ 睇日落(留喺涯月邑自行返市區)交通
乘車 返回濟州市區,留在涯月邑看日落的客人需自行回市區。
時長:1小時
返回濟州市區,留在涯月邑看日落的客人需自行回市區。返回指定地點
19:00 濟州市 新羅免稅店濟州店 解散 晚上18:00結束 到市區19:00左右統一在新羅免稅店停車場下車解散。 ️特別注意: 6人起團 行程前一天18點之前可以取消訂單或更改日期 行程前一天18點之前拼車未滿6人行程自動取消拼車請自主申請退回 拼車當日取消行程導致未滿6人也自動取消行程️
晚上18:00結束 到市區19:00左右統一在新羅免稅店停車場下車解散。 ️特別注意: 6人起團 行程前一天18點之前可以取消訂單或更改日期 行程前一天18點之前拼車未滿6人行程自動取消拼車請自主申請退回 拼車當日取消行程導致未滿6人也自動取消行程️
購買須知
使用方法
- 必須於旅程前1日的23:00(當地時間)或之前預訂。<br/>職員將於您的旅程前1日的23:00(當地時間)或之前與您聯絡。<br/>請於旅程當日在指定集合地點出示您的護照。
取消政策
- 該產品一經預訂成功,不接受取消或更改,敬請留意。
- 永安旅遊僅提供此產品的代訂服務,以上之取消或更改條款將按供應商的規定執行。請您仔細閱讀確認後再預訂。
注意事項
禁止行為:
車內吸煙、車內飲酒 、赤腳、大聲喧嘩
禁止物品:
所有寵物、食物或飲料、帶輪行李箱、嬰兒推車 、大件行李、非摺疊式自行車/踏板車/推車、三腳架或自拍桿、酒精和毒品、易燃物、其他未列明的出發地和目的地國家違禁物品、危險工具、危險化學品、武器和爆炸物
注意:不可攜帶行李,嬰兒車亦包括在內
必備物品:
護照
提醒事項:
由於每間酒店安排的接送時間不同,下單後請聯繫商家確認接送時間及地點。
同時請保持電話同WeChat暢通,聯絡唔到或者遲到嘅原因概不退換。
車內吸煙、車內飲酒 、赤腳、大聲喧嘩
禁止物品:
所有寵物、食物或飲料、帶輪行李箱、嬰兒推車 、大件行李、非摺疊式自行車/踏板車/推車、三腳架或自拍桿、酒精和毒品、易燃物、其他未列明的出發地和目的地國家違禁物品、危險工具、危險化學品、武器和爆炸物
注意:不可攜帶行李,嬰兒車亦包括在內
必備物品:
護照
提醒事項:
由於每間酒店安排的接送時間不同,下單後請聯繫商家確認接送時間及地點。
同時請保持電話同WeChat暢通,聯絡唔到或者遲到嘅原因概不退換。
產品ID 93297594
立即預訂
