• 繁體中文
  • English
客戶服務時間
【機票、酒店、旅行團、郵輪假期、自由行】
星期一至日:9:00am-9:00pm

【會籍及積分查詢】
星期一至五:9:00am - 1:00pm、2:00pm - 6:00pm
(公眾假期除外)
WhatsApp報名/查詢
旅行團報名及查詢whatsapp
機票、酒店及自由行訂單查詢whatsapp
致電永安旅遊客戶服務熱線

報名及查詢熱線 +852 2928 8882

whatsapp

香港去珠海最快時間和最佳交通方式

永安旅遊平台為你提供詳細的香港去珠海高鐵時間和價錢,香港去珠海直通巴士時間和價錢,香港去珠海船時間和價錢,港珠澳大桥穿梭巴士時間和價錢,港珠澳大桥穿梭巴士乘車地點

  1. 永安旅遊
  2. 高鐵火車
  3. 香港去珠海最快時間和最佳交通方式

珠海與澳門共擁風景優美的綿長海岸線,俯瞰廣東省珠江口,屬於中國內地80年代第一批的經濟特區。現在,珠海已是大灣區最熱鬧的旅遊目的地之一,坐擁蔥郁青翠的高爾夫球度假村、主題樂園和人工島,配合市內隨風搖曳的棕櫚樹、充裕的休憩用地和相對較低的人口密度,難怪享有「浪漫之城」的美譽。

自港珠澳大橋開通後,與香港只有「一海之隔」的珠海現時就更只是「一橋之隔」,港人北上珠海,除了可以坐金巴外,還可乘坐直通巴士等各方式前往珠海。永安旅遊整理了現時4大香港往返珠海的交通方法懶人包,各有優點,助你找到最適合自己的交通方法!

珠海平價酒店推薦

1.香港去珠海交通工具比較

交通方式交通時間優點缺點
高速鐵路約2.5小時速度快,班次多。
可準確預測抵達時間
並沒有香港直達中山的高鐵,需要到深圳北換乘,票價也較貴
直通巴士約2.5小時搭車地點選擇多
票價較便宜
時間較久
週末和節假日可能會遇到塞車
珠海金巴(港珠澳大桥穿梭巴士約40分鐘1. 車費較便宜
2. 班次頻密
3. 24小時通車
1. 換乘次數較多
2. 需額外計算換乘車程時間
船(推薦)約70分鐘1. 市區出發
2. 快捷方便
票價較貴
班次較少
不適合暈船的人
自駕或者租車約1.5小時速度快
可準確預測抵達時間
要有車或者租車

2.香港去珠海-船(推薦)

香港碼頭資料

香港上環碼頭(港澳碼頭):香港上環干諾道中200號信德中心三樓

尖沙咀中國客運碼頭(中港碼頭):香港九龍尖沙咀廣東道33號中港城 (離境大堂: 一樓 / 接船大堂: 二樓)


珠海碼頭資料

珠海九州港:廣東省珠海市香洲區吉大情侶南路599號

噴射飛航去珠海船

噴射飛航去珠海船

香港去珠海船
  • 來回
  • 單程
最早班次08:00最晚班次19:30每日班次14
船公司噴射飛航
船公司碼頭尖沙咀中港城、上環港澳碼頭、九州港
查看更多班次信息

3.香港去珠海-高鐵(高速鐵路)

雖然香港前往珠海沒有直達的高鐵列車 ,但全程包含換乘亦不超過兩個半小時。

市區旅客需由香港西九龍站乘搭高鐵至深圳北站,班次每15分鐘一班,車程只需18分鐘。若想車程更舒適,可選擇三倍票價的商務車廂,享有更多伸展空間,還有耳塞和旋轉座椅等免費設施。

從深圳北站乘搭轉乘列車,視乎車次,兩小時左右即達珠海拱北火車站,

香港西九龍到珠海高鐵

4.香港去珠海-金巴(港珠澳大桥穿梭巴士)

港珠澳大桥穿梭巴士于繁忙时段提供5-10分钟一班,非繁忙时段10-15分钟一班,夜间15-30分钟一班,并视客流量及时调整班次时间,24小时服务于通过港珠澳大桥往返香港口岸与珠海口岸、香港口岸与澳门口岸的旅客。

港珠澳大桥穿梭巴士在保障优质服务的同时,投入建设完备的车辆安全监测系统和实行严格的车长管理制度,使车辆行驶一直保持较高级别行车安全系数。在港珠澳大桥香港、珠海、澳门口岸均有柜台售票服务、站务服务以及设有自助售取票机设备。

港珠澳大桥穿梭巴士時間表(2024年6月10日數據,最新以預訂頁面的為準)

港珠澳大桥穿梭巴士時間表(2024年6月10日數據,最新以預訂頁面的為準)

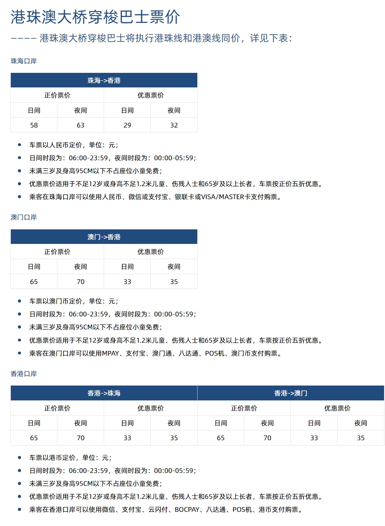
港珠澳大桥穿梭巴士票價(2024年6月10日數據,最新以預訂頁面的為準)

港珠澳大桥穿梭巴士票價(2024年6月10日數據,最新以預訂頁面的為準)

港珠澳大桥穿梭巴士乘車地點(2024年6月10日數據,最新以預訂頁面的為準)

港珠澳大桥穿梭巴士乘車地點(2024年6月10日數據,最新以預訂頁面的為準)

港珠澳大桥穿梭巴士購票
港珠澳大橋金巴攻略

5.香港去珠海-跨境直通巴士

另一個熱門香港去珠海方法,就是搭乘跨境直通巴士享受便利的單程或往返巴士接駁服務,以前坐直通巴士由香港去珠海車程最少要花上約4小時,難免較舟車勞頓,但自從港珠澳大橋通車後,車程大幅減少至約2個半小時,節省了不少交通時間。現時不少直通巴士在珠海各大酒店設有落車點,因此十分推薦預訂了酒店的朋友選乘直通巴士,一車直達酒店,放下行裝便可以立即出發去玩!

可選擇環島中港通巴士、港珠快線、中旅巴士等多間跨境巴士公司,上車地點多,落車地點又方便,車程約3小時,票價大約一百多港元,車費較高鐵交通便宜。

【港珠快線】香港珠海來回跨境豪華轎車(太子砵蘭街-珠海口岸)——點擊下方藍色按鈕購票

香港珠海來回跨境豪華轎車

6.香港去珠海-自駕車或者包車

如果是家庭有長者或小朋友,又或者是三五知己一同出遊的話,亦有不少人選擇包車私人或者自駕遊往返香港及珠海。陸路經港珠澳大橋,車程按出發及抵達地點會有少許不同。費用較其他交通方式高,但可以全程與家人朋友獨享私人時間,不受打擾。

珠海酒店優惠預訂
珠海旅行團推薦

客人真實評價

K0***18評價:

佛山源林酒店非常舒適; 整體團餐都很豐富、美味。 水舞間表演精彩,但當晚需由澳門返珠海酒店後才自費用餐,時間比較晚。 表演後

M1***18評價:

行程安排及時間均合適,能夠輕鬆愉快渡過三日行程。交通安排大致良好,旅遊車整潔、寬敞,食物質素滿意,用餐地點乾淨企理。導遊盡責用心,安排合理。沿途講解詳盡,風趣幽默,對於景點的資料相當熟悉。會再參加永安的旅行團。

T1***70評價:

佛山源林酒店房間景觀開揚;34樓自助晚餐、自助早餐食物refill 快

內容目錄

  • 1.香港去珠海交通工具比較
  • 2.香港去珠海-船(推薦)
  • 3.香港去珠海-高鐵(高速鐵路)
  • 4.香港去珠海-金巴(港珠澳大桥穿梭巴士)
  • 5.香港去珠海-跨境直通巴士
  • 6.香港去珠海-自駕車或者包車
  • 7. 珠海旅行團推薦
關注我們
關注我們

精選優惠活動

你可能會喜歡